Challenges in Regulating Emotion among Malaysian Adolescents: A Qualitative Secondary Data Analysis
Emotion Regulation among Malaysian Adolescents
Abstract
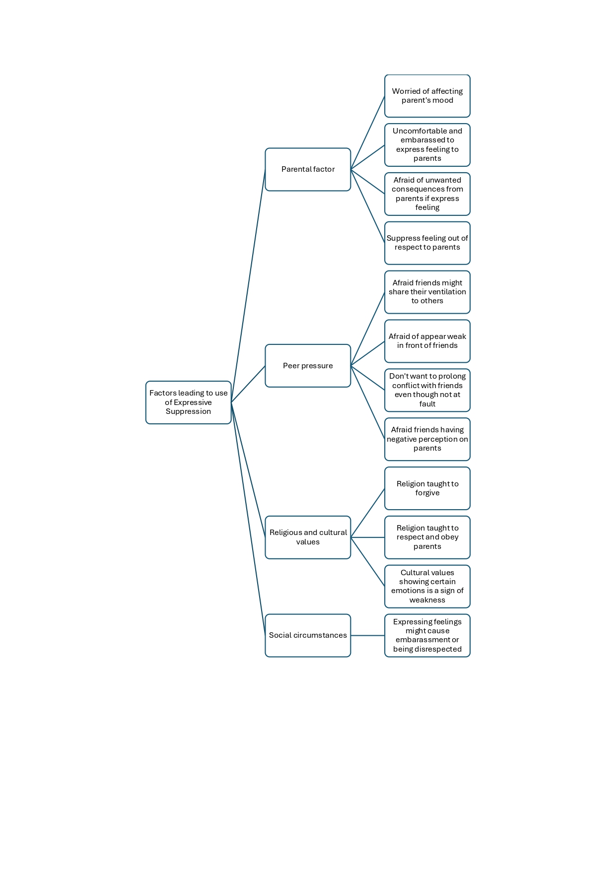
Adolescence is recognised as a critical phase for emotion regulation in human development. In recent years, there has been growing interest in how adolescents regulate their emotions and its challenges. Up to this date, no previous study has explored the challenges and experiences among Malaysian adolescents in regulating emotion. The objective of this study was to explore the experiences and challenges associated with regulating emotion among Malaysian adolescents. This study employed a qualitative approach using secondary data analysis employing four focus group discussions and 14 in-depth interviews involving 24 junior high school students across Malaysia. Emergent themes were identified from recurring codes in the data collected and then identified as elements related to challenges and experiences in regulating emotions. Study revealed adolescents encountered certain challenges in regulating emotion, particularly due to parental factors, academic struggles, siblings’ conflict and peer pressure. The use of expressive suppression (ES) was evident among these adolescents, some proved to be beneficial, and some to be maladaptive. ES use is mainly driven by cultural values emphasising fear of rejection by society. The findings underline the importance of addressing these challenges and the need for societal involvement, especially teachers and parents, to promote better emotional well-being among adolescents.
Keywords :
Adolescents; emotional regulation; expressive suppression,
Abstrak
Zaman remaja dianggap sebagai sebuah fasa kritikal untuk pengurusan emosi (ER) dalam perkembangan manusia. Dalam beberapa tahun kebelakangan ini, topik berkaitan ER remaja dan cabaran yang mereka hadapi semakin mendapat perhatian meluas. Tiada kajian yang meneliti secara khusus cabaran dan pengalaman remaja dalam mengawal emosi di Malaysia. Objektif kajian ini adalah untuk meneroka pengalaman dan cabaran yang berkaitan dengan pengawalan emosi dalam kalangan remaja di Malaysia. Kajian ini menggunakan pendekatan kualitatif dengan analisis data sekunder menggunakan perbincangan empat kumpulan fokus dan 14 perbincangan mendalam yang melibatkan 24 pelajar sekolah menengah rendah di seluruh Malaysia. Tema-tema yang muncul dikenal pasti daripada kod-kod berulang yang ditemui dalam data yang dikumpulkan dan seterusnya dikenal pasti sebagai elemen-elemen yang berkaitan dengan cabaran dan pengalaman dalam pengawalan emosi. Kajian ini mendapati bahawa remaja menghadapi cabaran tertentu dalam mengawal emosi, terutamanya disebabkan oleh faktor ibu bapa, masalah akademik, konflik dengan adik-beradik dan tekanan rakan sebaya. Penggunaan pengekangan ekspresi emosi (ES) jelas kelihatan dalam kalangan remaja ini, di mana ada yang terbukti memberi manfaat dan ada yang tidak bersifat adaptif. Penggunaan ES sebahagian besarnya didorong oleh nilai-nilai budaya yang menekankan tentang kerisauan atas penolakan oleh masyarakat. Dapatan kajian ini menekankan kepentingan menangani cabaran-cabaran ini dan keperluan penglibatan guru-guru dan ibu bapa untuk mempromosikan kesejahteraan emosi yang lebih baik dalam kalangan remaja.
Kata Kunci :
Pengekangan eskpresi emosi; pengurusan emosi; remaja,
Correspondance Address
Hajar Mohd Salleh Suhaimi. Department of Psychiatry, Faculty of Medicine, Universiti Kebangsaan Malaysia, Jalan Yaacob Latif, Bandar Tun Razak, 56000 Cheras, Kuala Lumpur, Malaysia. Tel: +603 91456143 Email: hajarmss@hctm.ukm.edu.my